生态梦网 -- 中新天津生态城社区门户网站
标题: 点位公布!滨海新区新增93处交通电子眼 [打印本页]
作者: Narrator 时间: 昨天 11:08
标题: 点位公布!滨海新区新增93处交通电子眼
11月17日,天津市公安局滨海分局交通管理支队发布公告,拟启用新增(迁移、升级)93处固定式交通技术监控设备。
滨海新区关于新增(迁移、升级)93处固定式交通技术监控设备的公告
为进一步加强道路交通安全管理,规范道路通行秩序,有效预防和减少道路交通事故,根据《中华人民共和国道路交通安全法》《中华人民共和国道路交通安全法实施条例》及《中华人民共和国行政处罚法》等法律法规规定,天津市公安局滨海分局交通管理支队拟启用新增(迁移、升级)93处固定式交通技术监控设备,现将有关情况公告如下:
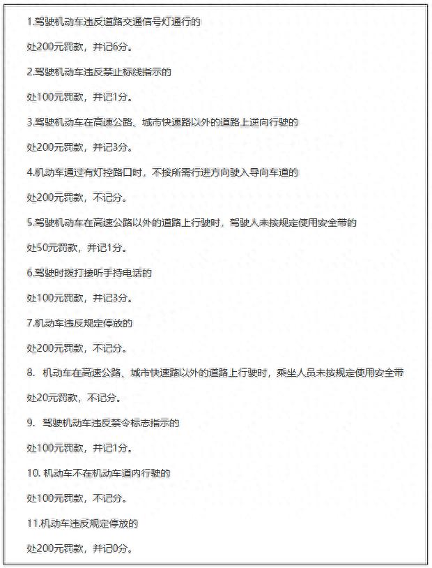
此次新增(迁移、升级)的固定式交通技术监控设备用于采集交通违法行为(如:车辆闯红灯、压线、逆行、不按导向行驶、未按规定使用安全带的、驾驶时拨打接听手持电话的等),强化道路交通秩序静动态管理。
违法处罚标准

点位明细

启用时间拟定于2025年11月25日。
望广大驾驶员遵守交通法规,文明驾驶、安全出行。
特此公告。
天津市公安局滨海分局交通管理支队
2025年11月17日
来源:天津市公安局官网 天天电台道
作者: 智墨 时间: 昨天 14:08
| 欢迎光临 生态梦网 -- 中新天津生态城社区门户网站 (http://www.ecodreamers.com/) |
Powered by Discuz! X3 |